发布日期:2017年12月11日 09:50:18 点击率:次
安全|小吃店在麻辣烫中加罂粟壳,两人被列入上海食品安全黑名单
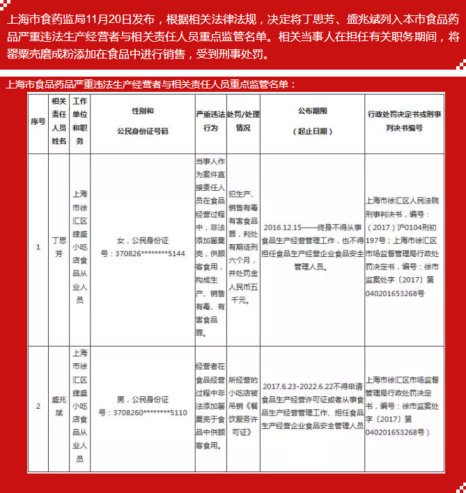
2017-11-21 上海法治声音
案情简介
2016年12月15日,徐汇区市场监督管理局对位于华发路383号的上海市徐汇区捷盛小吃店进行检查,对该店自制供顾客食用的“麻辣烫汤”和“大料”进行吗啡快速检测,结果均为阳性。经采样送至实验室检测“麻辣烫汤”中检出罂粟碱、吗啡、那可丁、可待因物质;“大料”中检出罂粟碱、吗啡、那可丁、可待因、蒂巴音物质。2016年12月15日,上海市公安局徐汇分局对犯罪嫌疑人丁思芳刑事拘留并对其涉嫌生产、销售有毒有害食品的行为立案调查。2017年3月29日,上海市徐汇区人民法院作出刑事判决:丁思芳犯生产、销售有毒、有害食品罪,判处有期徒刑六个月,并处罚金人民币五千元,没收查获的违禁物品。2017年6月23日,徐汇区市场监督管理局依法对上海市徐汇区捷盛小吃店生产经营有毒有害食品的行为做出吊销餐饮服务许可证的处罚决定。
根据《中华人民共和国食品安全法》和《上海市食品药品严重违法生产经营者与相关责任人员重点监管名单管理办法》规定,丁思芳终身不得从事食品生产经营管理工作,也不得担任食品生产经营企业食品安全管理人员。上海市徐汇区捷盛小吃店法定代表人盛兆斌自处罚决定之日起五年内不得申请食品生产经营许可,或者从事食品生产经营管理工作、担任食品生产经营企业食品安全管理人员。
来源|上海发布
上一篇:毒品:我有特别的害人“技巧”——让你变蠢、变穷、变坏! (2017/12/11)
下一篇:合成毒品犯罪治理”中法国际研讨会在京举行 (2017/12/11)

沪公网安备31010602001802号